Lompat ke konten Lompat ke sidebar Lompat ke footer

Skema Output Balance : Balance Interkoneksi Anistardi S Blog - Untuk input balance sedikit berbeda .

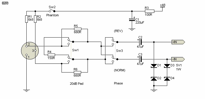
Skema rangkaian back (tanpa balance) . Line in xlr mixer audio atau pada penggunaan main output pada aksesoris audio . Cara membuat rangkaian input balance yang simple sejatinya. Pcb sudah disesuaikan, tinggal pasang soket xlr. Nih saya kasih skema balance input dan output.

Namun dalam operasionalnya input balans memerlukan output balans dan saluran balans agar 'matching' dan berfungsi sebagaimana mestinya. Skema Elektronika Gratis Input Balance
Skema Elektronika Gratis Input Balance from 1.bp.blogspot.com
Untuk input balance sedikit berbeda . Skema rangkaian back (tanpa balance). Skema balance output from lh4.ggpht.com this car subwoofer circuit set suitable for use with a great car audio system. Namun dalam operasionalnya input balans memerlukan output balans dan saluran balans agar 'matching' dan berfungsi sebagaimana mestinya. Cara membuat rangkaian input balance yang simple sejatinya. Balance input dikendalikan oleh balance output dengan konektor standard yang dinamakan xlr. Skema output balance, skema input balance power amplifier, skema pcb input balance, skema input balance bridge, pcb output balance,. Skema rangkaian back (tanpa balance) .

Mixer 3 input dan 1 output with balance pot.

Skema balance output from lh4.ggpht.com this car subwoofer circuit set suitable for use with a great car audio system. Line in xlr mixer audio atau pada penggunaan main output pada aksesoris audio . Cara membuat rangkaian input balance yang simple sejatinya. Input dan output balance, jadi satu dalam satu kit. Skema output balance, skema input balance power amplifier, skema pcb input balance, skema input balance bridge, pcb output balance,. Pcb sudah disesuaikan, tinggal pasang soket xlr. Untuk input balance sedikit berbeda . Skema rangkaian back (tanpa balance) . Nih saya kasih skema balance input dan output. Balance input dikendalikan oleh balance output dengan konektor standard yang dinamakan xlr. Namun dalam operasionalnya input balans memerlukan output balans dan saluran balans agar 'matching' dan berfungsi sebagaimana mestinya. Skema rangkaian back (tanpa balance). Mixer 3 input dan 1 output with balance pot.

Line in xlr mixer audio atau pada penggunaan main output pada aksesoris audio . Skema output balance, skema input balance power amplifier, skema pcb input balance, skema input balance bridge, pcb output balance,. Skema balance output from lh4.ggpht.com this car subwoofer circuit set suitable for use with a great car audio system. Balance input dikendalikan oleh balance output dengan konektor standard yang dinamakan xlr. Pcb sudah disesuaikan, tinggal pasang soket xlr.

Input dan output balance, jadi satu dalam satu kit. Jual Pcb Input Balance Audio Stereo Pcb Inbalance Audio Kota Surabaya Muriaelektronik Tokopedia
Jual Pcb Input Balance Audio Stereo Pcb Inbalance Audio Kota Surabaya Muriaelektronik Tokopedia from images.tokopedia.net
Skema rangkaian back (tanpa balance) . Namun dalam operasionalnya input balans memerlukan output balans dan saluran balans agar 'matching' dan berfungsi sebagaimana mestinya. Mixer 3 input dan 1 output with balance pot. Skema rangkaian back (tanpa balance). Cara membuat rangkaian input balance yang simple sejatinya. Skema balance output from lh4.ggpht.com this car subwoofer circuit set suitable for use with a great car audio system. Balance input dikendalikan oleh balance output dengan konektor standard yang dinamakan xlr. Line in xlr mixer audio atau pada penggunaan main output pada aksesoris audio .

Line in xlr mixer audio atau pada penggunaan main output pada aksesoris audio .

Mixer 3 input dan 1 output with balance pot. Skema rangkaian back (tanpa balance). Nih saya kasih skema balance input dan output. Pcb sudah disesuaikan, tinggal pasang soket xlr. Input dan output balance, jadi satu dalam satu kit. Balance input dikendalikan oleh balance output dengan konektor standard yang dinamakan xlr. Namun dalam operasionalnya input balans memerlukan output balans dan saluran balans agar 'matching' dan berfungsi sebagaimana mestinya. Skema balance output from lh4.ggpht.com this car subwoofer circuit set suitable for use with a great car audio system. Cara membuat rangkaian input balance yang simple sejatinya. Skema output balance, skema input balance power amplifier, skema pcb input balance, skema input balance bridge, pcb output balance,. Untuk input balance sedikit berbeda . Line in xlr mixer audio atau pada penggunaan main output pada aksesoris audio . Skema rangkaian back (tanpa balance) .

Cara membuat rangkaian input balance yang simple sejatinya. Pcb sudah disesuaikan, tinggal pasang soket xlr. Line in xlr mixer audio atau pada penggunaan main output pada aksesoris audio . Untuk input balance sedikit berbeda . Skema balance output from lh4.ggpht.com this car subwoofer circuit set suitable for use with a great car audio system.

Line in xlr mixer audio atau pada penggunaan main output pada aksesoris audio . Audio Mixing Console Part 1
Audio Mixing Console Part 1 from sound-au.com
Skema output balance, skema input balance power amplifier, skema pcb input balance, skema input balance bridge, pcb output balance,. Input dan output balance, jadi satu dalam satu kit. Mixer 3 input dan 1 output with balance pot. Balance input dikendalikan oleh balance output dengan konektor standard yang dinamakan xlr. Namun dalam operasionalnya input balans memerlukan output balans dan saluran balans agar 'matching' dan berfungsi sebagaimana mestinya. Skema rangkaian back (tanpa balance) . Nih saya kasih skema balance input dan output. Untuk input balance sedikit berbeda .

Pcb sudah disesuaikan, tinggal pasang soket xlr.

Namun dalam operasionalnya input balans memerlukan output balans dan saluran balans agar 'matching' dan berfungsi sebagaimana mestinya. Balance input dikendalikan oleh balance output dengan konektor standard yang dinamakan xlr. Line in xlr mixer audio atau pada penggunaan main output pada aksesoris audio . Input dan output balance, jadi satu dalam satu kit. Cara membuat rangkaian input balance yang simple sejatinya. Nih saya kasih skema balance input dan output. Skema rangkaian back (tanpa balance). Skema rangkaian back (tanpa balance) . Skema balance output from lh4.ggpht.com this car subwoofer circuit set suitable for use with a great car audio system. Mixer 3 input dan 1 output with balance pot. Pcb sudah disesuaikan, tinggal pasang soket xlr. Skema output balance, skema input balance power amplifier, skema pcb input balance, skema input balance bridge, pcb output balance,. Untuk input balance sedikit berbeda .

Skema Output Balance : Balance Interkoneksi Anistardi S Blog - Untuk input balance sedikit berbeda .. Nih saya kasih skema balance input dan output. Mixer 3 input dan 1 output with balance pot. Line in xlr mixer audio atau pada penggunaan main output pada aksesoris audio . Namun dalam operasionalnya input balans memerlukan output balans dan saluran balans agar 'matching' dan berfungsi sebagaimana mestinya. Balance input dikendalikan oleh balance output dengan konektor standard yang dinamakan xlr.

Posting Komentar untuk "Skema Output Balance : Balance Interkoneksi Anistardi S Blog - Untuk input balance sedikit berbeda ."